Factores de solubilidad al elegir un solvente
Tabla miscibilidades | PDF
Tabla-Miscibilidades Disolventes PDF | PDF
Vista de MÉTODO EXTENDIDO DE HILDEBRAND EN LA ESTIMACIÓN DE LA ...
6.2. Tipos de soluciones y solubilidad | Química general
Solubilidad
3q4 8
Determinación numérica de la solubilidad de la vitamina C en ...
DOC) table of solvents/ tabla de disolventes | Isabel Fernández ...
DETERMINACIÓN DE LAS CONDICIONES DE MICROENCAPSULACIÓN DE UN ...
Los Eluyentes en HPLC – cromlab-instruments.es
Parametros de Solubilidad de Solventes y Polímeros | PDF | Química ...
EFECTO DE ALGUNOS SOLVENTES ORGÁNICOS EN SATURACIÓN SOBRE LAS ...
Tablas de polaridad de solventes organicos | PDF
Excipientes para mejorar la solubilidad - Lubrizol
Solubilidad - Wikipedia, la enciclopedia libre
POLARIDAD DE SOLVENTES – Promotora Garibay SA de CV
Tabla N 1 Resultados de Solubilidad | PDF | Ácido | Solubilidad
Tabla de miscibilidad de disolventes
Disoluciones
SOLUBILIDAD | PDF | Solubilidad | Solvente
Variación del factor W en función del parámetro de solubilidad de ...
¿Qué es la Solubilidad?
Cristalización en solventes mixtos • Quimicafacil.net
Solubilidad y miscibilidad | Vitalia Wara Torrez Laura | uDocz
MÉTODO EXTENDIDO DE HILDEBRAND EN LA PREDICCIÓN DE LA SOLUBILIDAD ...
Resultados de Solubilidad | PDF
SciELO - Brasil - Método extendido de Hildebrand en la predicción ...
Solubilidad y Precipitación | Bioprofe
Diferencia S | PDF | Solvente | Solubilidad
Vista de Efecto de los extractos secos clorofórmico y de ...
Solubilidad de los disolventes con los plasticos 1 | PDF
DOC) Solubilidad y clasificación por solventes | Alexander ...
Curva de solubilidad del k cl o3 | PDF
La naturaleza del soluto y del disolvente
SOLVENTES INDUSTRIALES: Usos y Aplicaciones
PPT - DEFINICION DE SOLUBILIDAD (USP) PowerPoint Presentation ...
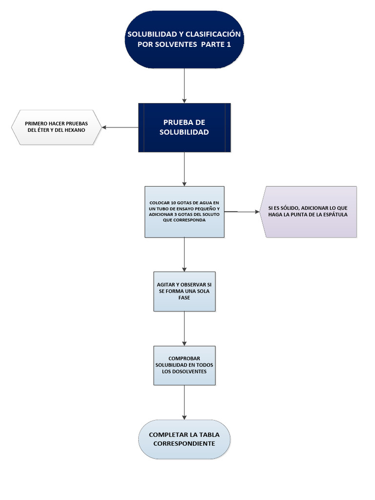
Diagrama de Flujo Practica 1 - Solubilidad .2 | PDF
Vista de Efecto de la concentración y temperatura en la disolución ...
AGUA Y SOLUCIONES
GUÍA 6: “La solubilidad en disoluciones”
Ensayos de solubilidad en compuestos orgánicos | SHALY NIKOL | uDocz
Práctica 1 Solubilidad y clasificación por solvente - Laboratorio ...
Informe Solubilidad | PDF | Solubilidad | Solvente
Informe LAB #1 - Informe de Laboratorio de Química orgánica Fecha ...
Informe 1 - Solubilidad | PDF | Solubilidad | Polaridad química
Solubilidad - Quimica | Quimica Inorganica
Tabla de solubilidad
Efecto del solvente y de la relación masa/solvente, sobre la ...
Clasificación de los compuestos Orgánicos por Solubilidad
Solventes | PDF
Necesito ayuda urgente plis competencia indagacion en laboratorio ...
Diagrama de flujo solubilidad - Tubo 1: Cloruro de sodio. Tubo 2 ...
Solventes polaridad - description | Apuntes de Química | Docsity
Ayudaa es para hoy Actividad 1. Completa la tabla y responde 1 ...
DOC) CLASIFICACION DE COMPUESTOS ORGANICOS DE ACUERDO CON SU ...
GUÍA DE APLICACIÓN “SOLUBILIDAD”
15 Ejemplos de EXTRACCIÓN CON DISOLVENTES: Guía Práctica ...
CIENCIAS FÍSICO-QUÍMICAS: DISOLUCIONES QUÍMICAS- UNIDADES DE ...
Disolvente Dominar las tecnicas de dilucion elegir el disolvente ...
SOLUBILIDAD DE COMPUESTOS ORGÁNICOS.pdf | Diapositivas de Química ...
PRACTICA NUMERO 4. Solubilidad de compuestos orgánicos ...
GUIA 12: SOLUCIONES
Cristalización - elección del solvente • Quimicafacil.net
Descubre las propiedades y características de las sustancias ...
Disolver yodo en varios disolventes. ¡Experimento increíble ...
Tabla de Solubilidades Tecno | PDF
¿Qué NECESITO saber sobre soluciones? Propiedades | Clasificación | Concentración
Arte&Restauro: Sistemas para la eliminación o reducción de barnices 1
Tabla de miscibilidad de solventes | Monografías, Ensayos de ...
ES2728735T3 - Formas pseudopolimórficas de un inhibidor de la ...
Guía de actividades Química 2° Medio Nombre: Fecha_________ ...
Solventes Industriales by Editora Blucher - Issuu